Java网络IO与Epoll模型

IO网络模型

在Java中支持3种网络编程IO模式:

  • BIO
  • NIO
  • AIO

BIO(Blocking IO)

同步阻塞模型,一个客户端连接对应一个处理线程

BIO同步阻塞模型

BIO代码示例

1
2
3
4
5
6
7
8
9
10
11
12
13
14
15
16
17
18
19
20
21
22
23
24
25
26
27
28
29
30
31
32
33
34
35
36
37
38
39
40
41
package com.lhb.bio;

import java.io.IOException;
import java.net.ServerSocket;
import java.net.Socket;
public class SocketServer {
public static void main(String[] args) throws IOException {
ServerSocket serverSocket = new ServerSocket(9000);
while (true) {
System.out.println("等待连接。。");
//阻塞方法
Socket clientSocket = serverSocket.accept();
System.out.println("有客户端连接了。。");
handler(clientSocket);

/*new Thread(new Runnable() {
@Override
public void run() {
try {
handler(clientSocket);
} catch (IOException e) {
e.printStackTrace();
}
}
}).start();*/
}
}

private static void handler(Socket clientSocket) throws IOException {
byte[] bytes = new byte[1024];
System.out.println("准备read。。");
//接收客户端的数据,阻塞方法,没有数据可读时就阻塞
int read = clientSocket.getInputStream().read(bytes);
System.out.println("read完毕。。");
if (read != -1) {
System.out.println("接收到客户端的数据:" + new String(bytes, 0, read));
}
clientSocket.getOutputStream().write("HelloClient".getBytes());
clientSocket.getOutputStream().flush();
}
}

客户端代码

1
2
3
4
5
6
7
8
9
10
11
12
13
14
public class SocketClient {
public static void main(String[] args) throws IOException {
Socket socket = new Socket("localhost", 9000);
//向服务端发送数据
socket.getOutputStream().write("HelloServer".getBytes());
socket.getOutputStream().flush();
System.out.println("向服务端发送数据结束");
byte[] bytes = new byte[1024];
//接收服务端回传的数据
socket.getInputStream().read(bytes);
System.out.println("接收到服务端的数据:" + new String(bytes));
socket.close();
}
}

缺点

  1. IO代码里read操作是阻塞操作,如果连接不做数据读写操作会导致线程阻塞,浪费资源
  2. 如果线程很多,会导致服务器线程太多,压力太大,比如C10K问题

应用场景

BIO方式适用于连接数目比较小且固定的架构,这种方式对服务器资源要求比较高,但是程序简单易理解

NIO(Non Blocking IO)

同步非阻塞模型,服务器实现模式为一个线程可以处理多个请求(连接),,客户端发送的连接请求都会注册到多路复用器selector上,多路复用器轮询到连接有IO请求就进行处理,JDK1.4开始引入。

应用场景

NIO方式适用于连接数据多并且连接比较短(轻操作)的架构,比如聊天服务、弹幕系统、服务器间通讯。编程比较复杂

NIO非阻塞代码示例

1
2
3
4
5
6
7
8
9
10
11
12
13
14
15
16
17
18
19
20
21
22
23
24
25
26
27
28
29
30
31
32
33
34
35
36
37
38
39
40
41
42
43
44
45
46
47
48
49
50
51
52
53
54
package com.lhb.nio;

import java.io.IOException;
import java.net.InetSocketAddress;
import java.nio.ByteBuffer;
import java.nio.channels.ServerSocketChannel;
import java.nio.channels.SocketChannel;
import java.util.ArrayList;
import java.util.Iterator;
import java.util.List;

public class NioServer {

// 保存客户端连接
static List<SocketChannel> channelList = new ArrayList<>();

public static void main(String[] args) throws IOException, InterruptedException {

// 创建NIO ServerSocketChannel,与BIO的serverSocket类似
ServerSocketChannel serverSocket = ServerSocketChannel.open();
serverSocket.socket().bind(new InetSocketAddress(9000));
// 设置ServerSocketChannel为非阻塞
serverSocket.configureBlocking(false);
System.out.println("服务启动成功");

while (true) {
// 非阻塞模式accept方法不会阻塞,否则会阻塞
// NIO的非阻塞是由操作系统内部实现的,底层调用了linux内核的accept函数
SocketChannel socketChannel = serverSocket.accept();
if (socketChannel != null) { // 如果有客户端进行连接
System.out.println("连接成功");
// 设置SocketChannel为非阻塞
socketChannel.configureBlocking(false);
// 保存客户端连接在List中
channelList.add(socketChannel);
}
// 遍历连接进行数据读取
Iterator<SocketChannel> iterator = channelList.iterator();
while (iterator.hasNext()) {
SocketChannel sc = iterator.next();
ByteBuffer byteBuffer = ByteBuffer.allocate(128);
// 非阻塞模式read方法不会阻塞,否则会阻塞
int len = sc.read(byteBuffer);
// 如果有数据,把数据打印出来
if (len > 0) {
System.out.println("接收到消息:" + new String(byteBuffer.array()));
} else if (len == -1) { // 如果客户端断开,把socket从集合中去掉
iterator.remove();
System.out.println("客户端断开连接");
}
}
}
}
}

总结:如果连接太多的话,会有大量的无效遍历,加入有10000个连接,其中只有1000个连接有写数据,但是由于其他9000个连接并没有断开,我们还是要每次遍历一万次,其中有十分之九的遍历都是无效的,这显然不是一个好的方案

NIO引入多路复用器代码示例

1
2
3
4
5
6
7
8
9
10
11
12
13
14
15
16
17
18
19
20
21
22
23
24
25
26
27
28
29
30
31
32
33
34
35
36
37
38
39
40
41
42
43
44
45
46
47
48
49
50
51
52
53
54
55
56
57
58
59
60
61
62
63
64
package com.lhb.nio;

import java.io.IOException;
import java.net.InetSocketAddress;
import java.nio.ByteBuffer;
import java.nio.channels.SelectionKey;
import java.nio.channels.Selector;
import java.nio.channels.ServerSocketChannel;
import java.nio.channels.SocketChannel;
import java.util.Iterator;
import java.util.Set;

public class NioSelectorServer {

public static void main(String[] args) throws IOException, InterruptedException {

// 创建NIO ServerSocketChannel
ServerSocketChannel serverSocket = ServerSocketChannel.open();
serverSocket.socket().bind(new InetSocketAddress(9000));
// 设置ServerSocketChannel为非阻塞
serverSocket.configureBlocking(false);
// 打开Selector处理Channel,即创建epoll
Selector selector = Selector.open();
// 把ServerSocketChannel注册到selector上,并且selector对客户端accept连接操作感兴趣
serverSocket.register(selector, SelectionKey.OP_ACCEPT);
System.out.println("服务启动成功");

while (true) {
// 阻塞等待需要处理的事件发生
selector.select();

// 获取selector中注册的全部事件的 SelectionKey 实例
Set<SelectionKey> selectionKeys = selector.selectedKeys();
Iterator<SelectionKey> iterator = selectionKeys.iterator();

// 遍历SelectionKey对事件进行处理
while (iterator.hasNext()) {
SelectionKey key = iterator.next();
// 如果是OP_ACCEPT事件,则进行连接获取和事件注册
if (key.isAcceptable()) {
ServerSocketChannel server = (ServerSocketChannel) key.channel();
SocketChannel socketChannel = server.accept();
socketChannel.configureBlocking(false);
// 这里只注册了读事件,如果需要给客户端发送数据可以注册写事件
socketChannel.register(selector, SelectionKey.OP_READ);
System.out.println("客户端连接成功");
} else if (key.isReadable()) { // 如果是OP_READ事件,则进行读取和打印
SocketChannel socketChannel = (SocketChannel) key.channel();
ByteBuffer byteBuffer = ByteBuffer.allocate(128);
int len = socketChannel.read(byteBuffer);
// 如果有数据,把数据打印出来
if (len > 0) {
System.out.println("接收到消息:" + new String(byteBuffer.array()));
} else if (len == -1) { // 如果客户端断开连接,关闭Socket
System.out.println("客户端断开连接");
socketChannel.close();
}
}
//从事件集合里删除本次处理的key,防止下次select重复处理
iterator.remove();
}
}
}
}

NIO有三大核心组件:

  • Channel(通道)
  • Buffer(缓冲区)
  • Selector(多路复用器)
  1. channel类似于流,每个channel对应一个buffer缓冲区,buffer底层就是数组
  2. channel会注册到selector上,由selector根据channel读写事件的发生将其交由某个空闲的线程处理
  3. NIO的Buffer和channel都是既可以读也可以写

NIO模型

NIO底层在JDK1.4版本是用的Linux的内核函数select()或poll()来实现,跟上面的NIOServer代码类似,selector每次都会轮询所有的sockChannel看下那个channel有读写事件,有的话就处理,没有的话就继续遍历,JDK1.5开始引入了epoll()基于事件响应机制来优化NIO。

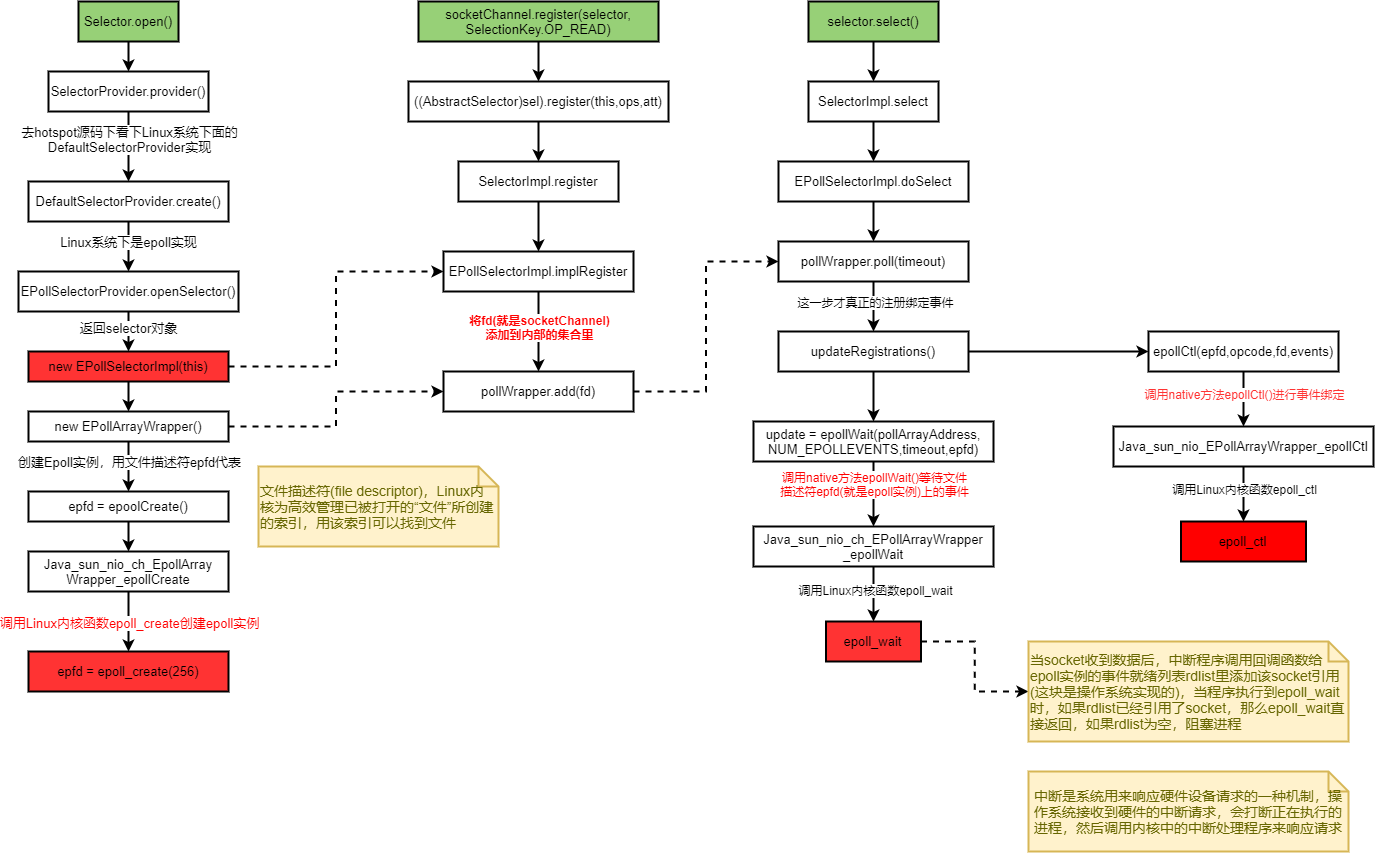
NIOSelectorServer代码里如下几个方法非常重要,我们从HotSpot与Linux内核函数级别来理解一下

1
2
3
Selector.open();  //创建多路复用器
socketChannel.register(selector,SelectionKey.OP_READ); //将channel注册到多路复用器上
selector.select(); //阻塞等待需要处理的事件发生

NIO底层源码

总结:NIO整个调用流程就是Java调用了操作系统的内核函数来创建Socket,获取Socket的文件描述符,再创建一个Selector对象,对应操作系统的Epoll描述符,将获取到的Socket连接的文件描述符的事件绑定到Selector对应的Epoll文件描述符上,进行事件的异步通知,这样就实现了使用一条线程,并且不需要太多的无效遍历,将事件处理交给了操作系统内核(操作系统中断程序实现),大大提高了效率。

Epoll函数详解

1
int epoll_create(int size);

创建一个epoll实例,并返回一个非负数作为文件描述符,用于对epoll接口的所有后续调用。参数size代表可能会容纳size个描述符,但size不是一个最大值,只是提示操作系统他的数量级,现在这个参数基本已经废弃。

1
int epoll_ctl(int epfd,int op,int fd,struct epoll_event *event);

使用文件描述符epfd引用的epoll实例,对目标文件描述符fd执行op操作。

参数epfd表示epoll对应的文件描述符,参数fd表示socket对应的文件描述符。

参数op有以下几个值:

EPOLL_CTL_ADD: 注册新的fd到epfd中,并关联事件event;

EPOLL_CTL_MOD: 修改已经注册的fd的监听事件

EPOLL_CTL_DEL: 从epfd中移除fd,并且忽略掉绑定的event,这时event可以为null

参数event是一个结构体

1
2
3
4
5
6
7
8
9
10
11
struct epoll_event {
__unit32_t events; /* Epoll events */
epoll_data_t data; /* User data variable */
};

typedef union epoll_data {
void *ptr;
int fd;
__unit32_t u32;
__unit64_t u64;
} epoll_data_t;

events有很多可选值,这里列举几个常用的:

EPOLLIN: 表示对应的文件描述符是可读的

EPOLLOUT: 表示对应的文件描述符是可写的

EPOLLERR: 表示对应的文件描述符发生了错误;

成功返回0,失败返回-1

1
int epoll_wait(int epfd,struct epoll_event *events,int maxevents,int timeout);

等待文件描述符epfd上的事件。

epfd是Epoll对应的文件描述符,events表示调用者有可能用事件的集合,maxevents表示最多等到多少个事件就返回,timeout是超时时间。

I/O多路复用底层主要用的Linux内核函数(select,poll,epoll)来实现,windows不支持epoll实现,windows底层是基于winsock2的select函数实现的(不开源)

select poll epoll(jdk 1.5及以上)
操作方式 遍历 遍历 回调
底层实现 数组 链表 哈希表
IO效率 每次调用都进行线性遍历,时间复杂度为O(n) 每次调用都进行线性遍历,时间复杂度为O(n) 事件通知方式,每当有IO事件就绪,系统注册的回调函数就会被调用,时间复杂度O(1)
最大连接 有上限 无上限 无上限

AIO(NIO 2.0)

异步非阻塞,由操作系统完成后回调通知服务端程序启动线程去处理,一般适用于连接数较多且连接时间较长的应用

应用场景: AIO方式适用于链接数目多且连接较长(重操作)的架构,JDK7开始支持

AIO代码示例:

1
2
3
4
5
6
7
8
9
10
11
12
13
14
15
16
17
18
19
20
21
22
23
24
25
26
27
28
29
30
31
32
33
34
35
36
37
38
39
40
41
42
43
44
45
46
47
48
49
50
51
52
53
package com.lhb.aio;

import java.io.IOException;
import java.net.InetSocketAddress;
import java.nio.ByteBuffer;
import java.nio.channels.AsynchronousServerSocketChannel;
import java.nio.channels.AsynchronousSocketChannel;
import java.nio.channels.CompletionHandler;

public class AIOServer {

public static void main(String[] args) throws Exception {
final AsynchronousServerSocketChannel serverChannel =
AsynchronousServerSocketChannel.open().bind(new InetSocketAddress(9000));

serverChannel.accept(null, new CompletionHandler<AsynchronousSocketChannel, Object>() {
@Override
public void completed(AsynchronousSocketChannel socketChannel, Object attachment) {
try {
System.out.println("2--"+Thread.currentThread().getName());
// 再此接收客户端连接,如果不写这行代码后面的客户端连接连不上服务端
serverChannel.accept(attachment, this);
System.out.println(socketChannel.getRemoteAddress());
ByteBuffer buffer = ByteBuffer.allocate(1024);
socketChannel.read(buffer, buffer, new CompletionHandler<Integer, ByteBuffer>() {
@Override
public void completed(Integer result, ByteBuffer buffer) {
System.out.println("3--"+Thread.currentThread().getName());
buffer.flip();
System.out.println(new String(buffer.array(), 0, result));
socketChannel.write(ByteBuffer.wrap("HelloClient".getBytes()));
}

@Override
public void failed(Throwable exc, ByteBuffer buffer) {
exc.printStackTrace();
}
});
} catch (IOException e) {
e.printStackTrace();
}
}

@Override
public void failed(Throwable exc, Object attachment) {
exc.printStackTrace();
}
});

System.out.println("1--"+Thread.currentThread().getName());
Thread.sleep(Integer.MAX_VALUE);
}
}
1
2
3
4
5
6
7
8
9
10
11
12
13
14
15
16
17
18
19
package com.lhb.aio;

import java.net.InetSocketAddress;
import java.nio.ByteBuffer;
import java.nio.channels.AsynchronousSocketChannel;

public class AIOClient {

public static void main(String... args) throws Exception {
AsynchronousSocketChannel socketChannel = AsynchronousSocketChannel.open();
socketChannel.connect(new InetSocketAddress("127.0.0.1", 9000)).get();
socketChannel.write(ByteBuffer.wrap("HelloServer".getBytes()));
ByteBuffer buffer = ByteBuffer.allocate(512);
Integer len = socketChannel.read(buffer).get();
if (len != -1) {
System.out.println("客户端收到信息:" + new String(buffer.array(), 0, len));
}
}
}

**BIO、NIO、AIO对比: **

对比项 BIO NIO AIO
IO模型 同步阻塞 同步非阻塞(多路复用) 异步非阻塞
编程难度 简单 复杂 复杂
可靠性
吞吐量

为什么Netty使用NIO而不使用AIO?

在Linux系统上,AIO的底层实现任然使用Epoll,没有很好实现AIO,因此在性能上没有明显的优势,而且被JDK封装了一层不容易深度优化,Linux上AIO还不够成熟。Netty是异步非阻塞框架,Netty在NIO上做了很多异步的封装。

  • 版权声明: 本博客所有文章除特别声明外,著作权归作者所有。转载请注明出处!

请我喝杯咖啡吧~

支付宝
微信